小米手机验机流程是什么?
- 数码产品
- 2026-02-28
- 6
小米手机以其高性能和亲民价格赢得了许多消费者的喜爱。然而,在享受小米手机的便捷与功能时,确保购买到的产品无瑕疵、功能正常同样重要。小米手机验机流程具体是什么样的呢?接下来,让我们一步一步深入了解如何进行全面的验机。
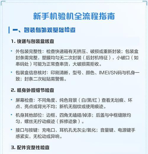
一、外观检查
我们应从手机的外观开始进行检查。外观检查是对手机初步了解的过程,可以确认产品是否有明显瑕疵。
检查机身:检查手机外观是否有刮痕、磕碰,或是有无裂痕等问题。
检查屏幕:确保屏幕无划痕、碎裂,检查屏幕显示是否正常,触摸是否灵敏。
检查接口:如充电口、耳机接口等,确认无异物堵塞且无磨损痕迹。
检查按键:确认音量键、电源键等按键反应灵敏,无松动或按压困难的情况。

二、功能验证
外观检查完毕后,接下来要对手机的各项功能进行测试。
硬件测试:包括摄像头的清晰度检验、扬声器音量及音质检验、麦克风收音效果检验等。
系统检查:确认操作系统是否流畅、功能是否正常,例如蓝牙、WiFi、GPS等是否能正常开启和使用。
电池检查:使用一段时间后,检查手机的电池续航是否符合预期,充电是否正常。
传感器检查:包括重力感应、距离感应、光线感应等传感器是否能正确响应。

三、软件体验
软件体验环节主要检验的是用户界面和预装应用是否符合个人使用习惯。
界面体验:包括主题、字体、图标等UI元素是否能自由调整。
应用检查:确认预装应用是否都是必需的,以及是否有可删除或隐藏的选项。
性能测试:通过运行一些大型游戏或者多个应用并行处理,检测手机的运行速度和稳定性。

四、网络及通话测试
手机的基本功能之一就是通话和网络连接,因此这两个环节也非常重要。
通话质量:进行几次通话测试,评估通话时的清晰度和信号强弱。
数据连接:测试4G/5G网络以及WiFi连接的稳定性和速度,确保能够顺畅上网。
短信功能:检查短信发送和接收是否正常,尤其对于没有流量的应急情况。
五、发票及保修卡核查
也是非常重要的一环是验证购买的手机是否是正品,并确保保修等后续服务能够得到保障。
发票核对:确认发票信息是否与手机一致,包括型号、IMEI码等。
保修卡检验:了解保修政策,确保在有效期内可以享受售后服务。
通过以上五个环节的细致检查,你就可以完成小米手机的全面验机了。然而,如果你在验机过程中遇到了问题,如发现问题无法通过常规方法解决,建议及时联系小米的客服或前往小米授权的维修点寻求专业帮助。
小米手机作为国内智能手机市场的佼佼者,一直致力于为用户提供高质量的产品和服务。了解和掌握正确的验机流程不仅能够确保你拿到一台性能良好的手机,更能在发现问题时及时进行解决,保障你的合法权益。
综合以上所述,全面而细致的验机流程对于消费者来说是十分必要的。它不仅是对购买的产品负责,更是对自己使用体验的保障。希望本文所提供的信息能够帮助你在验机过程中更加得心应手。
版权声明:本文内容由互联网用户自发贡献,该文观点仅代表作者本人。本站仅提供信息存储空间服务,不拥有所有权,不承担相关法律责任。如发现本站有涉嫌抄袭侵权/违法违规的内容, 请发送邮件至 3561739510@qq.com 举报,一经查实,本站将立刻删除。