揭秘苹果13充电手机发热原因(科学解读充电过程中的温度变化)
- 电脑知识
- 2026-03-01
- 5
在现代社会中,手机已经成为人们必不可少的通讯工具,而苹果13作为最新款的苹果手机,更是备受瞩目。但是,很多人在充电苹果13手机时会发现,手机会出现明显的发热现象,甚至有可能导致手机爆炸。这种发热现象到底是什么原因引起的呢?本文将会从多个方面进行分析解读。

智能手机的工作原理及其原理
智能手机的工作原理是通过集成电路来实现。集成电路是由大量的电子元件以极高的精度和密度布置在一个硅片上而成的。集成电路中包含了各种各样的传感器和处理器,以便实现手机的各种功能。
苹果13的特殊结构和组成部分
苹果13采用了超薄设计,其组成部分更加紧凑。这种超薄设计将所有的部件都集中在一个小空间内,这种设计带来的显著优势是体积更小、重量更轻。
苹果13的充电方式及充电器功率
苹果13使用的是Lightning接口充电,充电器功率一般为5W,而在市面上还有使用18W和30W的快充充电器。苹果13充电过程中,会出现一定程度的发热现象,但这种发热通常是正常现象。
手机电池的工作原理及其温度特性
手机电池是手机最为关键的组成部分之一,其工作原理是通过化学反应产生电能,并将电能储存在电容中。手机电池具有一定的温度特性,当温度过高时,会导致电池内部发生化学反应,进而加速电池老化。
手机发热现象的原因
手机发热现象是由于内部的电路板和电池因长时间工作而产生的热量,但在充电过程中,由于充电器会将大量的电流注入手机内部,从而导致手机内部的温度升高。

充电器功率和手机发热现象的关系
充电器功率越高,充电速度会变快,但同时也会导致手机的内部温度升高。在使用快充充电器时需要注意,充电器功率过高,可能会导致手机过热而引起安全隐患。
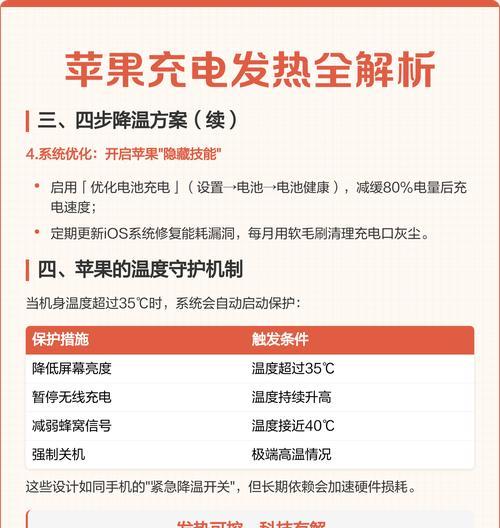
苹果13的充电保护机制
苹果13采用了多重保护机制来保证充电的安全性。当手机温度过高时,会自动减缓充电速度,从而保护电池和手机内部电路不受损伤。
充电时不要插入不兼容的充电器
苹果13使用Lightning接口,如果插入不兼容的充电器,可能会对手机和电池造成损害。在充电时要使用苹果官方认证的充电器。
充电时不要使用手机
在充电过程中,手机内部会产生一定程度的热量,如果同时还在使用手机,这样会加剧发热现象。在充电时应该避免使用手机。
不要放置在密闭空间中
由于充电会产生一定程度的热量,因此在充电时应该放置在通风良好的地方,不要放置在密闭空间中,否则会导致手机过热。
充电时不要使用手机外壳
在充电时不要使用手机外壳,因为外壳会阻挡手机散热,导致发热现象加剧。
不要使用不合格的充电线
苹果13使用Lightning接口的充电线,如果使用不合格的充电线,可能会对手机和电池造成损害。在充电时要使用苹果官方认证的充电线。
长时间待机也会产生发热现象
即使不进行任何操作,手机也会长时间待机,这样也会产生一定程度的热量。在长时间待机时,也需要注意手机的温度变化。
如何预防手机发热
预防手机发热的方法有很多种,可以采用合适的充电器和充电线,避免使用过度老化的电池,保持手机通风良好,不要让手机过度运行等等。
通过本文对苹果13充电手机发热原因的分析,我们可以了解到手机发热现象的原因和预防方法,从而更好地保护我们的手机安全。同时,在使用苹果13充电时,也应该注意安全事项,保证充电的稳定性和可靠性。
苹果13充电手机发热原因分析
随着科技的发展,手机已经成为人们日常生活中不可或缺的工具,而苹果13作为苹果公司的最新旗舰手机,在各种指标上都取得了优异的成绩。然而,一些用户反映在充电时会出现手机发热的现象。这种现象究竟是什么原因导致的呢?本文将从多个角度来分析苹果13充电手机发热的原因。
充电器功率过大是导致苹果13充电发热的主要原因
苹果官方给出的充电要求是使用5W、12W、18W、或20W功率的适配器来充电,然而有些用户可能使用了功率过大的充电器来加速充电,这就容易导致手机发热。
使用不当的数据线也会引起苹果13充电手机发热
如果使用了不合适的数据线,其内部电阻就会变大,导致电流通过难度增大,从而产生过多的热量,这也是导致手机发热的重要因素之一。

硬件问题也会引起苹果13充电手机发热
苹果13手机硬件本身可能存在一些问题,例如电池的老化等,这些问题也会导致手机在充电过程中产生过多的热量。
环境温度过高也会对苹果13充电手机产生影响
如果在高温环境下充电,就容易导致苹果13充电手机发热。因为在高温环境下,手机散热能力会下降,同时充电器和电池产生的热量也更容易导致手机发热。
使用手机过程中产生的热量会加剧苹果13充电手机的发热
如果在使用手机时还在充电,那么就容易导致手机发热。因为在使用手机时,CPU和GPU等部件会产生大量的热量,而同时充电也会增加产生的热量,从而加剧了手机的发热情况。
苹果13手机使用时间过长也会导致发热现象
如果苹果13手机长时间连续使用,尤其是运行大型应用程序或进行高负载游戏时,会导致手机产生大量的热量,进而引起手机发热。
充电时背部金属部分的导热性质加剧了苹果13充电手机发热现象
苹果13手机的背部采用了金属材质,而金属材质的导热性质非常好,也就是说,充电时金属部分会更容易产生热量,进而引起手机发热。
苹果13手机系统软件也会影响手机的散热能力
苹果13手机系统软件负责管理各种系统和应用程序,如果系统软件过于繁忙,则会占用大量的CPU资源,进而导致手机散热能力下降,引发手机发热现象。
使用充电保护套也会影响苹果13充电手机的散热效果
一些用户可能会在充电时使用充电保护套,这种保护套会导致手机散热能力下降,从而加剧了手机的发热情况。
苹果13手机电池老化也是导致发热现象的因素之一
如果苹果13手机使用时间较长,电池会随着使用次数增加而老化,这也会导致电池的散热能力下降,进而引起手机发热现象。
苹果13手机内部散热器的堵塞也会影响手机的散热效果
如果苹果13手机内部散热器被灰尘或其它杂物堵塞,那么就会导致手机散热能力下降,从而引发手机发热现象。
苹果13手机过度放电也会导致发热现象
如果苹果13手机在使用过程中电量过低,过度放电会导致电池产生大量的热量,进而引起手机发热。
充电时产生的电场和磁场也可能是导致苹果13充电发热的原因之一
如果充电器或数据线中存在电场和磁场干扰,就会干扰手机内部的电路,从而引起充电过程中产生过多的热量,导致手机发热。
苹果13手机处理器频率过高也是产生发热现象的原因之一
如果苹果13手机处理器频率过高,就会产生大量的热量,从而引起手机发热。降低处理器频率可以有效降低发热现象。
提高苹果13手机散热效果是缓解发热现象的有效措施
为了缓解苹果13充电手机发热的现象,可以采用一些措施来提高手机的散热效果,例如使用散热器、不在充电时使用手机、减少CPU和GPU的使用等方法都可以有效降低发热现象。
苹果13充电手机发热是多种原因造成的结果,这些原因既有硬件问题,也有软件问题。在日常使用中,我们应该注意使用合适的充电器和数据线,并注意环境温度和使用方式,以此缓解苹果13充电手机发热的现象。
版权声明:本文内容由互联网用户自发贡献,该文观点仅代表作者本人。本站仅提供信息存储空间服务,不拥有所有权,不承担相关法律责任。如发现本站有涉嫌抄袭侵权/违法违规的内容, 请发送邮件至 3561739510@qq.com 举报,一经查实,本站将立刻删除。
上一篇:平板电脑手动操作指南是什么?